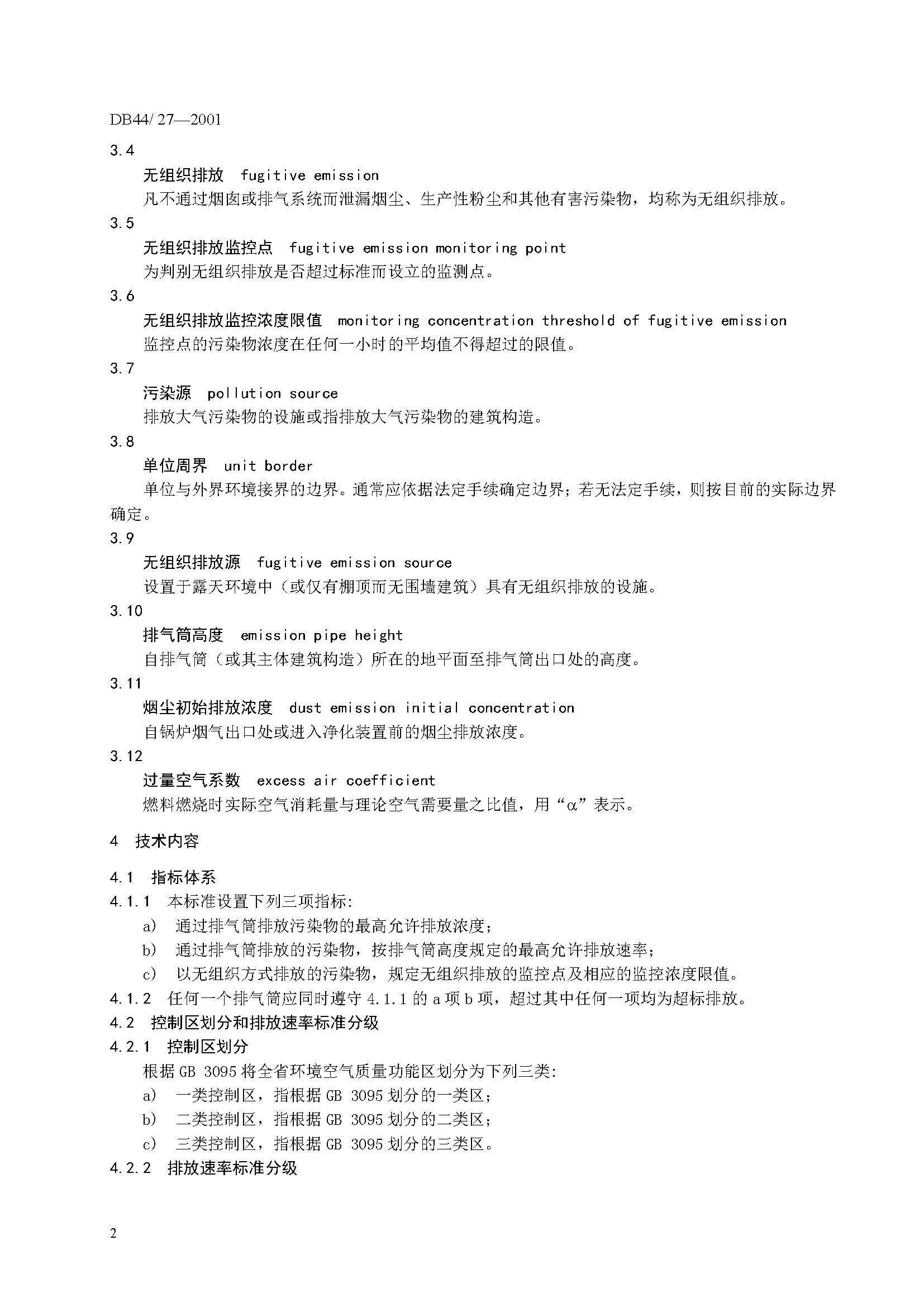
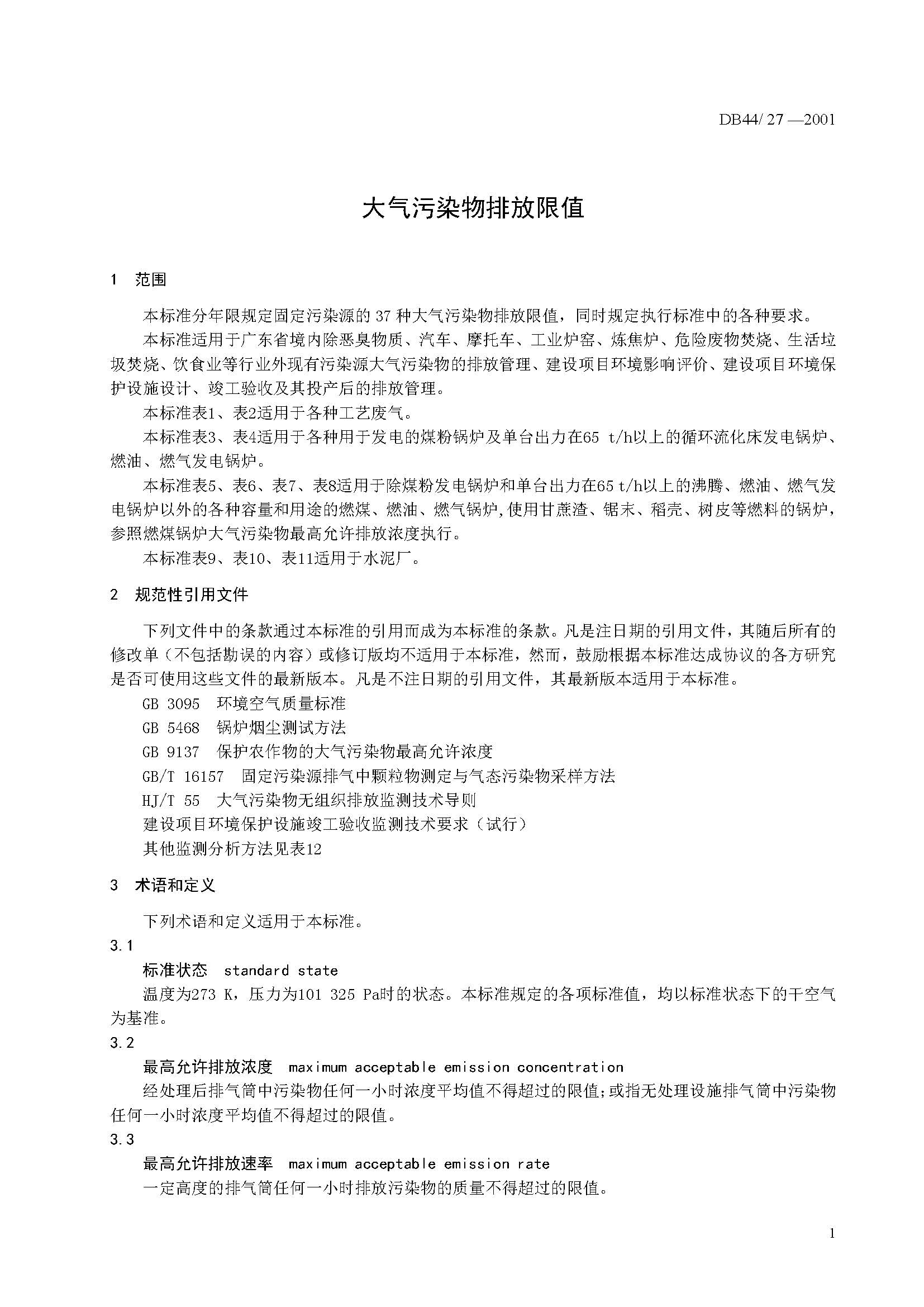
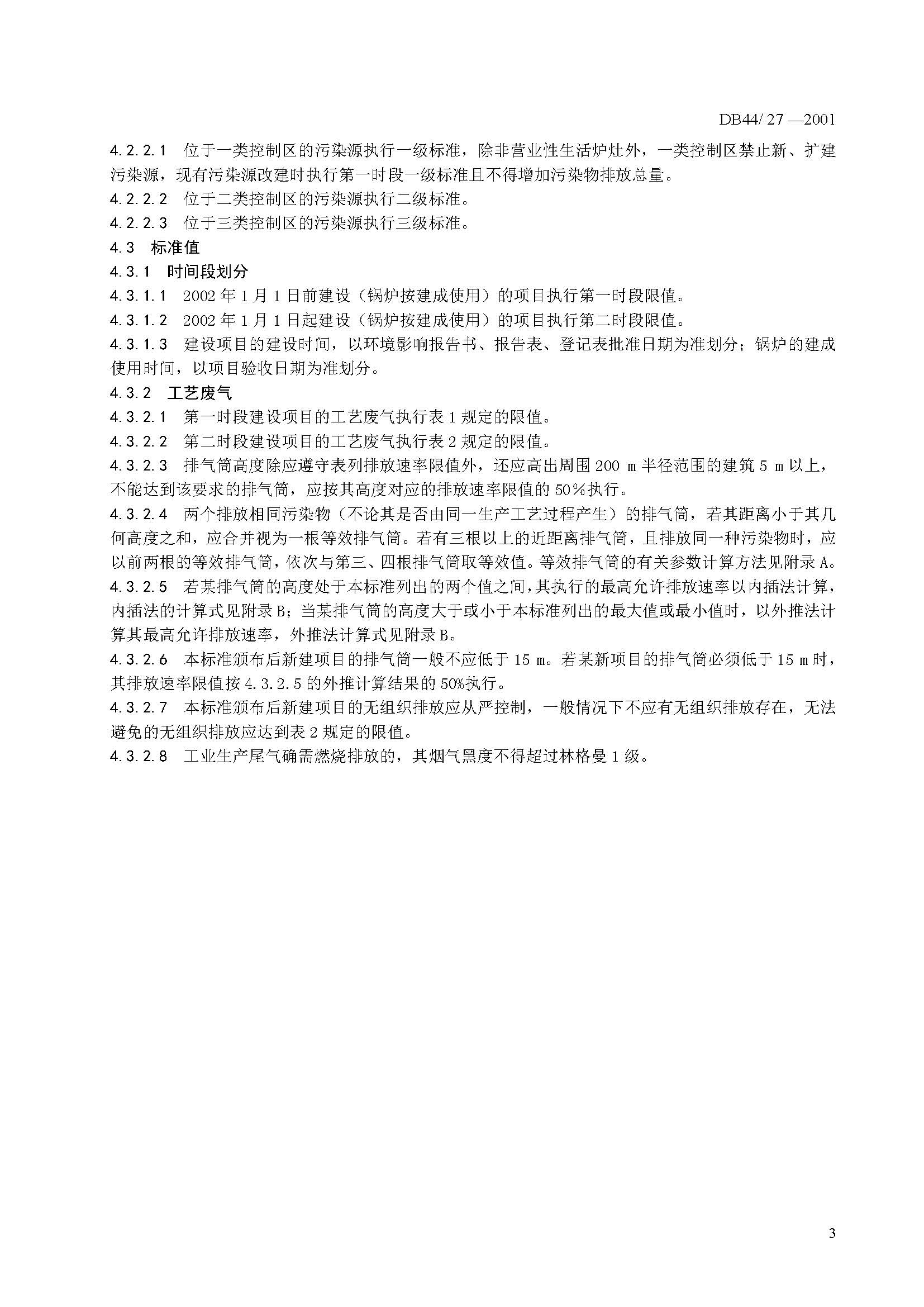
新闻资讯NEWS

及时更新行业前沿资讯

首页>>新闻资讯

广东省大气污染物排放限值

更新时间:2026-03-12      点击次数:56

广东省大气污染物排放限值_页面_01.jpg

广东省大气污染物排放限值_页面_04.jpg广东省大气污染物排放限值_页面_05.jpg广东省大气污染物排放限值_页面_07.jpg广东省大气污染物排放限值_页面_08.jpg广东省大气污染物排放限值_页面_09.jpg广东省大气污染物排放限值_页面_10.jpg

Copyright © 2026 东莞市鸿耀环保科技有限公司室 版权所有粤ICP备2023087514号 XML

TEL:17318126085